Review of Joint Clinical Practice Guideline on Benzodiazepine Tapering

2025 Guideline, Endorsed by the following professional societies: 

  • American Academy of Family Physicians (AAFP) 

  • American Academy of Neurology (AAN) 

  • American Academy of Physician Associates (AAPA) 

  • American Association of Nurse Practitioners (AANP) 

  • American Association of Psychiatric Pharmacists (AAPP) 

  • American College of Medical Toxicology (ACMT) 

  • American College of Obstetricians and Gynecologists (ACOG) 

  • American Geriatrics Society (AGS) 

  • American Psychiatric Association (APA) 

  • American Society of Addiction Medicine (ASAM) 

Overview 

  • In the USA, 24 million people reported BZD use; 50% who were dispensed oral medication received >=2 months supply.  

  • 2023 National Survey on Drug Use and Health (NSDUH): 15% reporting BZD misuse 

  • Abrupt discontinuation of regularly used BZDs can lead to serious and life-threatening withdrawal 

  • Relevance to Emergency Departments: Patients presenting in withdrawal from nonprescribed BZDs, not tolerating a taper from their regular prescriber, or have lost access to their BZD prescription.  

General Considerations 

  • Medication dosage should be tapered gradually (weeks to months) under clinical supervision; sometimes it can take months to years to fully taper off 

  • Considerations include level of care, tapering strategies, withdrawal management 

  • Note there is a paucity of evidence regarding benzodiazepine tapering, so guidelines are based on clinical consensus 

  • Tapering indicated when risks of continuing BZD outweighs benefits 

  • Sometimes, the goal is to just taper to a lower dose where the risks are now lowered 

  • Note that there are some indications for long term BZD use: severe treatment resistant GAD, bipolar spectrum disorders, complex seizures, spasticity, REM sleep disorder, restless legs syndrome, catatonia.  

  • Most tapers can be completed outpatient, but consider withdrawal risks, social circumstances, concurrent medical and mental health conditions as possible factors for inpatient treatment 

Withdrawal 

  • Characterized by anxiety, irritability, insomnia, tremors, malaise, progressing to seizures/delirium 

  • Protracted withdrawal: symptoms can persist for months/years after BZD discontinuation  

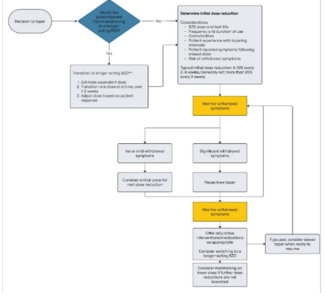
Tapering 

  • Heterogeneity in patient response to tapering:  

  • Some individuals on high dose long term benzodiazepines can tolerate relatively quick tapers (e.g. decrease 25% every 2-4 weeks), whereas some individuals on low doses for shorter period of time experience significant withdrawal, even with slow taper (e.g. 5% every 4 weeks).  

  • Therefore, guideline recommends patient centered approach – start slow and adjust based on response, and offer options.  

  • Lorazepam in those with severe hepatic impairment 

  • General Strategy: Dose reduction of 5-10% every 2-4 weeks; do not exceed 25% every 2 weeks.  

References: 

1. Brunner E, Chen CYA, Klein T, et al. Joint Clinical Practice Guideline on Benzodiazepine Tapering: Considerations When Risks Outweigh Benefits. J Gen Intern Med. 2025;40(12):2814-2859. doi:10.1007/s11606-025-09499-2 

2. Soyka M. Treatment of Benzodiazepine Dependence. New England Journal of Medicine. 2017;376(12):1147-1157. doi:10.1056/NEJMra1611832 

 

Bupropion Abuse and Overdose

GLP-1's and Addiction

0